2022-04-23 09:14:45 -04:00
2017-03-05 19:25:43 -08:00
2019-05-12 06:21:14 -04:00
2022-04-23 09:14:45 -04:00
2022-04-23 09:14:45 -04:00
2017-05-11 21:49:37 -07:00
2022-04-23 09:14:45 -04:00

English日本語简体中文繁體中文 | العَرَبِيَّة‎বাংলাPortuguês do BrasilDeutschελληνικάעבריתItaliano한국어فارسیPolskiрусский языкEspañolภาษาไทยTürkçetiếng ViệtFrançais | Add Translation

Help translate this guide!

The System Design Primer


Motivation

Learn how to design large-scale systems.

Prep for the system design interview.

Learn how to design large-scale systems

Learning how to design scalable systems will help you become a better engineer.

System design is a broad topic. There is a vast amount of resources scattered throughout the web on system design principles.

This repo is an organized collection of resources to help you learn how to build systems at scale.

Learn from the open source community

This is a continually updated, open source project.

Contributions are welcome!

Prep for the system design interview

In addition to coding interviews, system design is a required component of the technical interview process at many tech companies.

Practice common system design interview questions and compare your results with sample solutions: discussions, code, and diagrams.

Additional topics for interview prep:

Anki flashcards


The provided Anki flashcard decks use spaced repetition to help you retain key system design concepts.

Great for use while on-the-go.

Coding Resource: Interactive Coding Challenges

Looking for resources to help you prep for the Coding Interview?


Check out the sister repo Interactive Coding Challenges, which contains an additional Anki deck:

Contributing

Learn from the community.

Feel free to submit pull requests to help:

  • Fix errors
  • Improve sections
  • Add new sections
  • Translate

Content that needs some polishing is placed under development.

Review the Contributing Guidelines.

Index of system design topics

Summaries of various system design topics, including pros and cons. Everything is a trade-off.

Each section contains links to more in-depth resources.


Study guide

Suggested topics to review based on your interview timeline (short, medium, long).

Imgur

Q: For interviews, do I need to know everything here?

A: No, you don't need to know everything here to prepare for the interview.

What you are asked in an interview depends on variables such as:

  • How much experience you have
  • What your technical background is
  • What positions you are interviewing for
  • Which companies you are interviewing with
  • Luck

More experienced candidates are generally expected to know more about system design. Architects or team leads might be expected to know more than individual contributors. Top tech companies are likely to have one or more design interview rounds.

Start broad and go deeper in a few areas. It helps to know a little about various key system design topics. Adjust the following guide based on your timeline, experience, what positions you are interviewing for, and which companies you are interviewing with.

  • Short timeline - Aim for breadth with system design topics. Practice by solving some interview questions.
  • Medium timeline - Aim for breadth and some depth with system design topics. Practice by solving many interview questions.
  • Long timeline - Aim for breadth and more depth with system design topics. Practice by solving most interview questions.
Short Medium Long
Read through the System design topics to get a broad understanding of how systems work 👍 👍 👍
Read through a few articles in the Company engineering blogs for the companies you are interviewing with 👍 👍 👍
Read through a few Real world architectures 👍 👍 👍
Review How to approach a system design interview question 👍 👍 👍
Work through System design interview questions with solutions Some Many Most
Work through Object-oriented design interview questions with solutions Some Many Most
Review Additional system design interview questions Some Many Most

How to approach a system design interview question

How to tackle a system design interview question.

The system design interview is an open-ended conversation. You are expected to lead it.

You can use the following steps to guide the discussion. To help solidify this process, work through the System design interview questions with solutions section using the following steps.

Step 1: Outline use cases, constraints, and assumptions

Gather requirements and scope the problem. Ask questions to clarify use cases and constraints. Discuss assumptions.

  • Who is going to use it?
  • How are they going to use it?
  • How many users are there?
  • What does the system do?
  • What are the inputs and outputs of the system?
  • How much data do we expect to handle?
  • How many requests per second do we expect?
  • What is the expected read to write ratio?

Step 2: Create a high level design

Outline a high level design with all important components.

  • Sketch the main components and connections
  • Justify your ideas

Step 3: Design core components

Dive into details for each core component. For example, if you were asked to design a url shortening service, discuss:

  • Generating and storing a hash of the full url
    • MD5 and Base62
    • Hash collisions
    • SQL or NoSQL
    • Database schema
  • Translating a hashed url to the full url
    • Database lookup
  • API and object-oriented design

Step 4: Scale the design

Identify and address bottlenecks, given the constraints. For example, do you need the following to address scalability issues?

  • Load balancer
  • Horizontal scaling
  • Caching
  • Database sharding

Discuss potential solutions and trade-offs. Everything is a trade-off. Address bottlenecks using principles of scalable system design.

Back-of-the-envelope calculations

You might be asked to do some estimates by hand. Refer to the Appendix for the following resources:

Source(s) and further reading

Check out the following links to get a better idea of what to expect:

System design interview questions with solutions

Common system design interview questions with sample discussions, code, and diagrams.

Solutions linked to content in the solutions/ folder.

Question
Design Pastebin.com (or Bit.ly) Solution
Design the Twitter timeline and search (or Facebook feed and search) Solution
Design a web crawler Solution
Design Mint.com Solution
Design the data structures for a social network Solution
Design a key-value store for a search engine Solution
Design Amazon's sales ranking by category feature Solution
Design a system that scales to millions of users on AWS Solution
Add a system design question Contribute

Design Pastebin.com (or Bit.ly)

View exercise and solution

Imgur

View exercise and solution

Imgur

Design a web crawler

View exercise and solution

Imgur

Design Mint.com

View exercise and solution

Imgur

Design the data structures for a social network

View exercise and solution

Imgur

Design a key-value store for a search engine

View exercise and solution

Imgur

Design Amazon's sales ranking by category feature

View exercise and solution

Imgur

Design a system that scales to millions of users on AWS

View exercise and solution

Imgur

Object-oriented design interview questions with solutions

Common object-oriented design interview questions with sample discussions, code, and diagrams.

Solutions linked to content in the solutions/ folder.

Note: This section is under development

Question
Design a hash map Solution
Design a least recently used cache Solution
Design a call center Solution
Design a deck of cards Solution
Design a parking lot Solution
Design a chat server Solution
Design a circular array Contribute
Add an object-oriented design question Contribute

System design topics: start here

New to system design?

First, you'll need a basic understanding of common principles, learning about what they are, how they are used, and their pros and cons.

Step 1: Review the scalability video lecture

Scalability Lecture at Harvard

  • Topics covered:
    • Vertical scaling
    • Horizontal scaling
    • Caching
    • Load balancing
    • Database replication
    • Database partitioning

Step 2: Review the scalability article

Scalability

Next steps

Next, we'll look at high-level trade-offs:

  • Performance vs scalability
  • Latency vs throughput
  • Availability vs consistency

Keep in mind that everything is a trade-off.

Then we'll dive into more specific topics such as DNS, CDNs, and load balancers.

Performance vs scalability

A service is scalable if it results in increased performance in a manner proportional to resources added. Generally, increasing performance means serving more units of work, but it can also be to handle larger units of work, such as when datasets grow.1

Another way to look at performance vs scalability:

  • If you have a performance problem, your system is slow for a single user.
  • If you have a scalability problem, your system is fast for a single user but slow under heavy load.

Source(s) and further reading

Latency vs throughput

Latency is the time to perform some action or to produce some result.

Throughput is the number of such actions or results per unit of time.

Generally, you should aim for maximal throughput with acceptable latency.

Source(s) and further reading

Availability vs consistency

CAP theorem


Source: CAP theorem revisited

In a distributed computer system, you can only support two of the following guarantees:

  • Consistency - Every read receives the most recent write or an error
  • Availability - Every request receives a response, without guarantee that it contains the most recent version of the information
  • Partition Tolerance - The system continues to operate despite arbitrary partitioning due to network failures

Networks aren't reliable, so you'll need to support partition tolerance. You'll need to make a software tradeoff between consistency and availability.

CP - consistency and partition tolerance

Waiting for a response from the partitioned node might result in a timeout error. CP is a good choice if your business needs require atomic reads and writes.

AP - availability and partition tolerance

Responses return the most readily available version of the data available on any node, which might not be the latest. Writes might take some time to propagate when the partition is resolved.

AP is a good choice if the business needs allow for eventual consistency or when the system needs to continue working despite external errors.

Source(s) and further reading

Consistency patterns

With multiple copies of the same data, we are faced with options on how to synchronize them so clients have a consistent view of the data. Recall the definition of consistency from the CAP theorem - Every read receives the most recent write or an error.

Weak consistency

After a write, reads may or may not see it. A best effort approach is taken.

This approach is seen in systems such as memcached. Weak consistency works well in real time use cases such as VoIP, video chat, and realtime multiplayer games. For example, if you are on a phone call and lose reception for a few seconds, when you regain connection you do not hear what was spoken during connection loss.

Eventual consistency

After a write, reads will eventually see it (typically within milliseconds). Data is replicated asynchronously.

This approach is seen in systems such as DNS and email. Eventual consistency works well in highly available systems.

Strong consistency

After a write, reads will see it. Data is replicated synchronously.

This approach is seen in file systems and RDBMSes. Strong consistency works well in systems that need transactions.

Source(s) and further reading

Availability patterns

There are two complementary patterns to support high availability: fail-over and replication.

Fail-over

Active-passive

With active-passive fail-over, heartbeats are sent between the active and the passive server on standby. If the heartbeat is interrupted, the passive server takes over the active's IP address and resumes service.

The length of downtime is determined by whether the passive server is already running in 'hot' standby or whether it needs to start up from 'cold' standby. Only the active server handles traffic.

Active-passive failover can also be referred to as master-slave failover.

Active-active

In active-active, both servers are managing traffic, spreading the load between them.

If the servers are public-facing, the DNS would need to know about the public IPs of both servers. If the servers are internal-facing, application logic would need to know about both servers.

Active-active failover can also be referred to as master-master failover.

Disadvantage(s): failover

  • Fail-over adds more hardware and additional complexity.
  • There is a potential for loss of data if the active system fails before any newly written data can be replicated to the passive.

Replication

Master-slave and master-master

This topic is further discussed in the Database section:

Availability in numbers

Availability is often quantified by uptime (or downtime) as a percentage of time the service is available. Availability is generally measured in number of 9s--a service with 99.99% availability is described as having four 9s.

99.9% availability - three 9s

Duration Acceptable downtime
Downtime per year 8h 45min 57s
Downtime per month 43m 49.7s
Downtime per week 10m 4.8s
Downtime per day 1m 26.4s

99.99% availability - four 9s

Duration Acceptable downtime
Downtime per year 52min 35.7s
Downtime per month 4m 23s
Downtime per week 1m 5s
Downtime per day 8.6s

Availability in parallel vs in sequence

If a service consists of multiple components prone to failure, the service's overall availability depends on whether the components are in sequence or in parallel.

In sequence

Overall availability decreases when two components with availability < 100% are in sequence:

Availability (Total) = Availability (Foo) * Availability (Bar)

If both Foo and Bar each had 99.9% availability, their total availability in sequence would be 99.8%.

In parallel

Overall availability increases when two components with availability < 100% are in parallel:

Availability (Total) = 1 - (1 - Availability (Foo)) * (1 - Availability (Bar))

If both Foo and Bar each had 99.9% availability, their total availability in parallel would be 99.9999%.

Domain name system


Source: DNS security presentation

A Domain Name System (DNS) translates a domain name such as www.example.com to an IP address.

DNS is hierarchical, with a few authoritative servers at the top level. Your router or ISP provides information about which DNS server(s) to contact when doing a lookup. Lower level DNS servers cache mappings, which could become stale due to DNS propagation delays. DNS results can also be cached by your browser or OS for a certain period of time, determined by the time to live (TTL).

  • NS record (name server) - Specifies the DNS servers for your domain/subdomain.
  • MX record (mail exchange) - Specifies the mail servers for accepting messages.
  • A record (address) - Points a name to an IP address.
  • CNAME (canonical) - Points a name to another name or CNAME (example.com to www.example.com) or to an A record.

Services such as CloudFlare and Route 53 provide managed DNS services. Some DNS services can route traffic through various methods:

Disadvantage(s): DNS

  • Accessing a DNS server introduces a slight delay, although mitigated by caching described above.
  • DNS server management could be complex and is generally managed by governments, ISPs, and large companies.
  • DNS services have recently come under DDoS attack, preventing users from accessing websites such as Twitter without knowing Twitter's IP address(es).

Source(s) and further reading

Content delivery network


Source: Why use a CDN

A content delivery network (CDN) is a globally distributed network of proxy servers, serving content from locations closer to the user. Generally, static files such as HTML/CSS/JS, photos, and videos are served from CDN, although some CDNs such as Amazon's CloudFront support dynamic content. The site's DNS resolution will tell clients which server to contact.

Serving content from CDNs can significantly improve performance in two ways:

  • Users receive content from data centers close to them
  • Your servers do not have to serve requests that the CDN fulfills

Push CDNs

Push CDNs receive new content whenever changes occur on your server. You take full responsibility for providing content, uploading directly to the CDN and rewriting URLs to point to the CDN. You can configure when content expires and when it is updated. Content is uploaded only when it is new or changed, minimizing traffic, but maximizing storage.

Sites with a small amount of traffic or sites with content that isn't often updated work well with push CDNs. Content is placed on the CDNs once, instead of being re-pulled at regular intervals.

Pull CDNs

Pull CDNs grab new content from your server when the first user requests the content. You leave the content on your server and rewrite URLs to point to the CDN. This results in a slower request until the content is cached on the CDN.

A time-to-live (TTL) determines how long content is cached. Pull CDNs minimize storage space on the CDN, but can create redundant traffic if files expire and are pulled before they have actually changed.

Sites with heavy traffic work well with pull CDNs, as traffic is spread out more evenly with only recently-requested content remaining on the CDN.

Disadvantage(s): CDN

  • CDN costs could be significant depending on traffic, although this should be weighed with additional costs you would incur not using a CDN.
  • Content might be stale if it is updated before the TTL expires it.
  • CDNs require changing URLs for static content to point to the CDN.

Source(s) and further reading

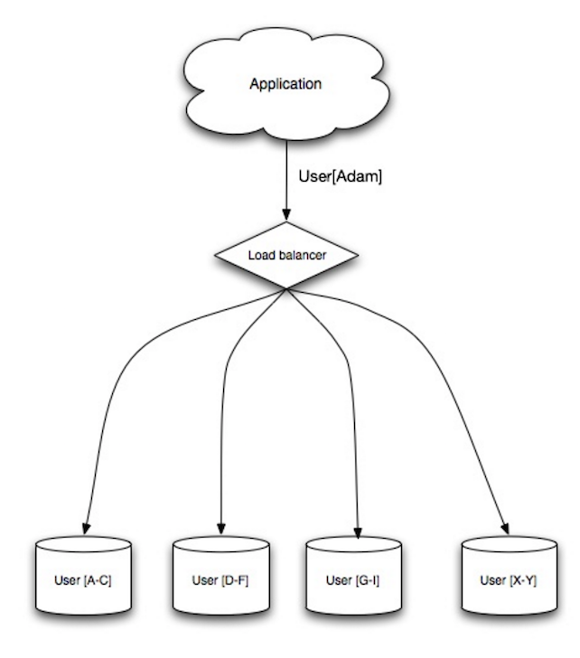
Load balancer


Source: Scalable system design patterns

Load balancers distribute incoming client requests to computing resources such as application servers and databases. In each case, the load balancer returns the response from the computing resource to the appropriate client. Load balancers are effective at:

  • Preventing requests from going to unhealthy servers
  • Preventing overloading resources
  • Helping to eliminate a single point of failure

Load balancers can be implemented with hardware (expensive) or with software such as HAProxy.

Additional benefits include:

  • SSL termination - Decrypt incoming requests and encrypt server responses so backend servers do not have to perform these potentially expensive operations
  • Session persistence - Issue cookies and route a specific client's requests to same instance if the web apps do not keep track of sessions

To protect against failures, it's common to set up multiple load balancers, either in active-passive or active-active mode.

Load balancers can route traffic based on various metrics, including:

Layer 4 load balancing

Layer 4 load balancers look at info at the transport layer to decide how to distribute requests. Generally, this involves the source, destination IP addresses, and ports in the header, but not the contents of the packet. Layer 4 load balancers forward network packets to and from the upstream server, performing Network Address Translation (NAT).

Layer 7 load balancing

Layer 7 load balancers look at the application layer to decide how to distribute requests. This can involve contents of the header, message, and cookies. Layer 7 load balancers terminate network traffic, reads the message, makes a load-balancing decision, then opens a connection to the selected server. For example, a layer 7 load balancer can direct video traffic to servers that host videos while directing more sensitive user billing traffic to security-hardened servers.

At the cost of flexibility, layer 4 load balancing requires less time and computing resources than Layer 7, although the performance impact can be minimal on modern commodity hardware.

Horizontal scaling

Load balancers can also help with horizontal scaling, improving performance and availability. Scaling out using commodity machines is more cost efficient and results in higher availability than scaling up a single server on more expensive hardware, called Vertical Scaling. It is also easier to hire for talent working on commodity hardware than it is for specialized enterprise systems.

Disadvantage(s): horizontal scaling

  • Scaling horizontally introduces complexity and involves cloning servers
    • Servers should be stateless: they should not contain any user-related data like sessions or profile pictures
    • Sessions can be stored in a centralized data store such as a database (SQL, NoSQL) or a persistent cache (Redis, Memcached)
  • Downstream servers such as caches and databases need to handle more simultaneous connections as upstream servers scale out

Disadvantage(s): load balancer

  • The load balancer can become a performance bottleneck if it does not have enough resources or if it is not configured properly.
  • Introducing a load balancer to help eliminate a single point of failure results in increased complexity.
  • A single load balancer is a single point of failure, configuring multiple load balancers further increases complexity.

Source(s) and further reading

Reverse proxy (web server)


Source: Wikipedia

A reverse proxy is a web server that centralizes internal services and provides unified interfaces to the public. Requests from clients are forwarded to a server that can fulfill it before the reverse proxy returns the server's response to the client.

Additional benefits include:

  • Increased security - Hide information about backend servers, blacklist IPs, limit number of connections per client
  • Increased scalability and flexibility - Clients only see the reverse proxy's IP, allowing you to scale servers or change their configuration
  • SSL termination - Decrypt incoming requests and encrypt server responses so backend servers do not have to perform these potentially expensive operations
  • Compression - Compress server responses
  • Caching - Return the response for cached requests
  • Static content - Serve static content directly
    • HTML/CSS/JS
    • Photos
    • Videos
    • Etc

Load balancer vs reverse proxy

  • Deploying a load balancer is useful when you have multiple servers. Often, load balancers route traffic to a set of servers serving the same function.
  • Reverse proxies can be useful even with just one web server or application server, opening up the benefits described in the previous section.
  • Solutions such as NGINX and HAProxy can support both layer 7 reverse proxying and load balancing.

Disadvantage(s): reverse proxy

  • Introducing a reverse proxy results in increased complexity.
  • A single reverse proxy is a single point of failure, configuring multiple reverse proxies (ie a failover) further increases complexity.

Source(s) and further reading

Application layer


Source: Intro to architecting systems for scale

Separating out the web layer from the application layer (also known as platform layer) allows you to scale and configure both layers independently. Adding a new API results in adding application servers without necessarily adding additional web servers. The single responsibility principle advocates for small and autonomous services that work together. Small teams with small services can plan more aggressively for rapid growth.

Workers in the application layer also help enable asynchronism.

Microservices

Related to this discussion are microservices, which can be described as a suite of independently deployable, small, modular services. Each service runs a unique process and communicates through a well-defined, lightweight mechanism to serve a business goal. 1

Pinterest, for example, could have the following microservices: user profile, follower, feed, search, photo upload, etc.

Service Discovery

Systems such as Consul, Etcd, and Zookeeper can help services find each other by keeping track of registered names, addresses, and ports. Health checks help verify service integrity and are often done using an HTTP endpoint. Both Consul and Etcd have a built in key-value store that can be useful for storing config values and other shared data.

Disadvantage(s): application layer

  • Adding an application layer with loosely coupled services requires a different approach from an architectural, operations, and process viewpoint (vs a monolithic system).
  • Microservices can add complexity in terms of deployments and operations.

Source(s) and further reading

Database


Source: Scaling up to your first 10 million users

Relational database management system (RDBMS)

A relational database like SQL is a collection of data items organized in tables.

ACID is a set of properties of relational database transactions.

  • Atomicity - Each transaction is all or nothing
  • Consistency - Any transaction will bring the database from one valid state to another
  • Isolation - Executing transactions concurrently has the same results as if the transactions were executed serially
  • Durability - Once a transaction has been committed, it will remain so

There are many techniques to scale a relational database: master-slave replication, master-master replication, federation, sharding, denormalization, and SQL tuning.

Master-slave replication

The master serves reads and writes, replicating writes to one or more slaves, which serve only reads. Slaves can also replicate to additional slaves in a tree-like fashion. If the master goes offline, the system can continue to operate in read-only mode until a slave is promoted to a master or a new master is provisioned.


Source: Scalability, availability, stability, patterns

Disadvantage(s): master-slave replication
  • Additional logic is needed to promote a slave to a master.
  • See Disadvantage(s): replication for points related to both master-slave and master-master.

Master-master replication

Both masters serve reads and writes and coordinate with each other on writes. If either master goes down, the system can continue to operate with both reads and writes.


Source: Scalability, availability, stability, patterns

Disadvantage(s): master-master replication
  • You'll need a load balancer or you'll need to make changes to your application logic to determine where to write.
  • Most master-master systems are either loosely consistent (violating ACID) or have increased write latency due to synchronization.
  • Conflict resolution comes more into play as more write nodes are added and as latency increases.
  • See Disadvantage(s): replication for points related to both master-slave and master-master.
Disadvantage(s): replication
  • There is a potential for loss of data if the master fails before any newly written data can be replicated to other nodes.
  • Writes are replayed to the read replicas. If there are a lot of writes, the read replicas can get bogged down with replaying writes and can't do as many reads.
  • The more read slaves, the more you have to replicate, which leads to greater replication lag.
  • On some systems, writing to the master can spawn multiple threads to write in parallel, whereas read replicas only support writing sequentially with a single thread.
  • Replication adds more hardware and additional complexity.
Source(s) and further reading: replication

Federation


Source: Scaling up to your first 10 million users

Federation (or functional partitioning) splits up databases by function. For example, instead of a single, monolithic database, you could have three databases: forums, users, and products, resulting in less read and write traffic to each database and therefore less replication lag. Smaller databases result in more data that can fit in memory, which in turn results in more cache hits due to improved cache locality. With no single central master serializing writes you can write in parallel, increasing throughput.

Disadvantage(s): federation
  • Federation is not effective if your schema requires huge functions or tables.
  • You'll need to update your application logic to determine which database to read and write.
  • Joining data from two databases is more complex with a server link.
  • Federation adds more hardware and additional complexity.
Source(s) and further reading: federation

Sharding


Source: Scalability, availability, stability, patterns

Sharding distributes data across different databases such that each database can only manage a subset of the data. Taking a users database as an example, as the number of users increases, more shards are added to the cluster.

Similar to the advantages of federation, sharding results in less read and write traffic, less replication, and more cache hits. Index size is also reduced, which generally improves performance with faster queries. If one shard goes down, the other shards are still operational, although you'll want to add some form of replication to avoid data loss. Like federation, there is no single central master serializing writes, allowing you to write in parallel with increased throughput.

Common ways to shard a table of users is either through the user's last name initial or the user's geographic location.

Disadvantage(s): sharding
  • You'll need to update your application logic to work with shards, which could result in complex SQL queries.
  • Data distribution can become lopsided in a shard. For example, a set of power users on a shard could result in increased load to that shard compared to others.
    • Rebalancing adds additional complexity. A sharding function based on consistent hashing can reduce the amount of transferred data.
  • Joining data from multiple shards is more complex.
  • Sharding adds more hardware and additional complexity.
Source(s) and further reading: sharding

Denormalization

Denormalization attempts to improve read performance at the expense of some write performance. Redundant copies of the data are written in multiple tables to avoid expensive joins. Some RDBMS such as PostgreSQL and Oracle support materialized views which handle the work of storing redundant information and keeping redundant copies consistent.

Once data becomes distributed with techniques such as federation and sharding, managing joins across data centers further increases complexity. Denormalization might circumvent the need for such complex joins.

In most systems, reads can heavily outnumber writes 100:1 or even 1000:1. A read resulting in a complex database join can be very expensive, spending a significant amount of time on disk operations.

Disadvantage(s): denormalization
  • Data is duplicated.
  • Constraints can help redundant copies of information stay in sync, which increases complexity of the database design.
  • A denormalized database under heavy write load might perform worse than its normalized counterpart.
Source(s) and further reading: denormalization

SQL tuning

SQL tuning is a broad topic and many books have been written as reference.

It's important to benchmark and profile to simulate and uncover bottlenecks.

  • Benchmark - Simulate high-load situations with tools such as ab.
  • Profile - Enable tools such as the slow query log to help track performance issues.

Benchmarking and profiling might point you to the following optimizations.

Tighten up the schema
  • MySQL dumps to disk in contiguous blocks for fast access.
  • Use CHAR instead of VARCHAR for fixed-length fields.
    • CHAR effectively allows for fast, random access, whereas with VARCHAR, you must find the end of a string before moving onto the next one.
  • Use TEXT for large blocks of text such as blog posts. TEXT also allows for boolean searches. Using a TEXT field results in storing a pointer on disk that is used to locate the text block.
  • Use INT for larger numbers up to 2^32 or 4 billion.
  • Use DECIMAL for currency to avoid floating point representation errors.
  • Avoid storing large BLOBS, store the location of where to get the object instead.
  • VARCHAR(255) is the largest number of characters that can be counted in an 8 bit number, often maximizing the use of a byte in some RDBMS.
  • Set the NOT NULL constraint where applicable to improve search performance.
Use good indices
  • Columns that you are querying (SELECT, GROUP BY, ORDER BY, JOIN) could be faster with indices.
  • Indices are usually represented as self-balancing B-tree that keeps data sorted and allows searches, sequential access, insertions, and deletions in logarithmic time.
  • Placing an index can keep the data in memory, requiring more space.
  • Writes could also be slower since the index also needs to be updated.
  • When loading large amounts of data, it might be faster to disable indices, load the data, then rebuild the indices.
Avoid expensive joins
Partition tables
  • Break up a table by putting hot spots in a separate table to help keep it in memory.
Tune the query cache
Source(s) and further reading: SQL tuning

NoSQL

NoSQL is a collection of data items represented in a key-value store, document store, wide column store, or a graph database. Data is denormalized, and joins are generally done in the application code. Most NoSQL stores lack true ACID transactions and favor eventual consistency.

BASE is often used to describe the properties of NoSQL databases. In comparison with the CAP Theorem, BASE chooses availability over consistency.

  • Basically available - the system guarantees availability.
  • Soft state - the state of the system may change over time, even without input.
  • Eventual consistency - the system will become consistent over a period of time, given that the system doesn't receive input during that period.

In addition to choosing between SQL or NoSQL, it is helpful to understand which type of NoSQL database best fits your use case(s). We'll review key-value stores, document stores, wide column stores, and graph databases in the next section.

Key-value store

Abstraction: hash table

A key-value store generally allows for O(1) reads and writes and is often backed by memory or SSD. Data stores can maintain keys in lexicographic order, allowing efficient retrieval of key ranges. Key-value stores can allow for storing of metadata with a value.

Key-value stores provide high performance and are often used for simple data models or for rapidly-changing data, such as an in-memory cache layer. Since they offer only a limited set of operations, complexity is shifted to the application layer if additional operations are needed.

A key-value store is the basis for more complex systems such as a document store, and in some cases, a graph database.

Source(s) and further reading: key-value store

Document store

Abstraction: key-value store with documents stored as values

A document store is centered around documents (XML, JSON, binary, etc), where a document stores all information for a given object. Document stores provide APIs or a query language to query based on the internal structure of the document itself. Note, many key-value stores include features for working with a value's metadata, blurring the lines between these two storage types.

Based on the underlying implementation, documents are organized by collections, tags, metadata, or directories. Although documents can be organized or grouped together, documents may have fields that are completely different from each other.

Some document stores like MongoDB and CouchDB also provide a SQL-like language to perform complex queries. DynamoDB supports both key-values and documents.

Document stores provide high flexibility and are often used for working with occasionally changing data.

Source(s) and further reading: document store

Wide column store


Source: SQL & NoSQL, a brief history

Abstraction: nested map ColumnFamily<RowKey, Columns<ColKey, Value, Timestamp>>

A wide column store's basic unit of data is a column (name/value pair). A column can be grouped in column families (analogous to a SQL table). Super column families further group column families. You can access each column independently with a row key, and columns with the same row key form a row. Each value contains a timestamp for versioning and for conflict resolution.

Google introduced Bigtable as the first wide column store, which influenced the open-source HBase often-used in the Hadoop ecosystem, and Cassandra from Facebook. Stores such as BigTable, HBase, and Cassandra maintain keys in lexicographic order, allowing efficient retrieval of selective key ranges.

Wide column stores offer high availability and high scalability. They are often used for very large data sets.

Source(s) and further reading: wide column store

Graph database


Source: Graph database

Abstraction: graph

In a graph database, each node is a record and each arc is a relationship between two nodes. Graph databases are optimized to represent complex relationships with many foreign keys or many-to-many relationships.

Graphs databases offer high performance for data models with complex relationships, such as a social network. They are relatively new and are not yet widely-used; it might be more difficult to find development tools and resources. Many graphs can only be accessed with REST APIs.

Source(s) and further reading: graph

Source(s) and further reading: NoSQL

SQL or NoSQL


Source: Transitioning from RDBMS to NoSQL

Reasons for SQL:

  • Structured data
  • Strict schema
  • Relational data
  • Need for complex joins
  • Transactions
  • Clear patterns for scaling
  • More established: developers, community, code, tools, etc
  • Lookups by index are very fast

Reasons for NoSQL:

  • Semi-structured data
  • Dynamic or flexible schema
  • Non-relational data
  • No need for complex joins
  • Store many TB (or PB) of data
  • Very data intensive workload
  • Very high throughput for IOPS

Sample data well-suited for NoSQL:

  • Rapid ingest of clickstream and log data
  • Leaderboard or scoring data
  • Temporary data, such as a shopping cart
  • Frequently accessed ('hot') tables
  • Metadata/lookup tables
Source(s) and further reading: SQL or NoSQL

Cache


Source: Scalable system design patterns

Caching improves page load times and can reduce the load on your servers and databases. In this model, the dispatcher will first lookup if the request has been made before and try to find the previous result to return, in order to save the actual execution.

Databases often benefit from a uniform distribution of reads and writes across its partitions. Popular items can skew the distribution, causing bottlenecks. Putting a cache in front of a database can help absorb uneven loads and spikes in traffic.

Client caching

Caches can be located on the client side (OS or browser), server side, or in a distinct cache layer.

CDN caching

CDNs are considered a type of cache.

Web server caching

Reverse proxies and caches such as Varnish can serve static and dynamic content directly. Web servers can also cache requests, returning responses without having to contact application servers.

Database caching

Your database usually includes some level of caching in a default configuration, optimized for a generic use case. Tweaking these settings for specific usage patterns can further boost performance.

Application caching

In-memory caches such as Memcached and Redis are key-value stores between your application and your data storage. Since the data is held in RAM, it is much faster than typical databases where data is stored on disk. RAM is more limited than disk, so cache invalidation algorithms such as least recently used (LRU) can help invalidate 'cold' entries and keep 'hot' data in RAM.

Redis has the following additional features:

  • Persistence option
  • Built-in data structures such as sorted sets and lists

There are multiple levels you can cache that fall into two general categories: database queries and objects:

  • Row level
  • Query-level
  • Fully-formed serializable objects
  • Fully-rendered HTML

Generally, you should try to avoid file-based caching, as it makes cloning and auto-scaling more difficult.

Caching at the database query level

Whenever you query the database, hash the query as a key and store the result to the cache. This approach suffers from expiration issues:

  • Hard to delete a cached result with complex queries
  • If one piece of data changes such as a table cell, you need to delete all cached queries that might include the changed cell

Caching at the object level

See your data as an object, similar to what you do with your application code. Have your application assemble the dataset from the database into a class instance or a data structure(s):

  • Remove the object from cache if its underlying data has changed
  • Allows for asynchronous processing: workers assemble objects by consuming the latest cached object

Suggestions of what to cache:

  • User sessions
  • Fully rendered web pages
  • Activity streams
  • User graph data

When to update the cache

Since you can only store a limited amount of data in cache, you'll need to determine which cache update strategy works best for your use case.

Cache-aside


Source: From cache to in-memory data grid

The application is responsible for reading and writing from storage. The cache does not interact with storage directly. The application does the following:

  • Look for entry in cache, resulting in a cache miss
  • Load entry from the database
  • Add entry to cache
  • Return entry
def get_user(self, user_id):
    user = cache.get("user.{0}", user_id)
    if user is None:
        user = db.query("SELECT * FROM users WHERE user_id = {0}", user_id)
        if user is not None:
            key = "user.{0}".format(user_id)
            cache.set(key, json.dumps(user))
    return user

Memcached is generally used in this manner.

Subsequent reads of data added to cache are fast. Cache-aside is also referred to as lazy loading. Only requested data is cached, which avoids filling up the cache with data that isn't requested.

Disadvantage(s): cache-aside
  • Each cache miss results in three trips, which can cause a noticeable delay.
  • Data can become stale if it is updated in the database. This issue is mitigated by setting a time-to-live (TTL) which forces an update of the cache entry, or by using write-through.
  • When a node fails, it is replaced by a new, empty node, increasing latency.

Write-through


Source: Scalability, availability, stability, patterns

The application uses the cache as the main data store, reading and writing data to it, while the cache is responsible for reading and writing to the database:

  • Application adds/updates entry in cache
  • Cache synchronously writes entry to data store
  • Return

Application code:

set_user(12345, {"foo":"bar"})

Cache code:

def set_user(user_id, values):
    user = db.query("UPDATE Users WHERE id = {0}", user_id, values)
    cache.set(user_id, user)

Write-through is a slow overall operation due to the write operation, but subsequent reads of just written data are fast. Users are generally more tolerant of latency when updating data than reading data. Data in the cache is not stale.

Disadvantage(s): write through
  • When a new node is created due to failure or scaling, the new node will not cache entries until the entry is updated in the database. Cache-aside in conjunction with write through can mitigate this issue.
  • Most data written might never be read, which can be minimized with a TTL.

Write-behind (write-back)


Source: Scalability, availability, stability, patterns

In write-behind, the application does the following:

  • Add/update entry in cache
  • Asynchronously write entry to the data store, improving write performance
Disadvantage(s): write-behind
  • There could be data loss if the cache goes down prior to its contents hitting the data store.
  • It is more complex to implement write-behind than it is to implement cache-aside or write-through.

Refresh-ahead


Source: From cache to in-memory data grid

You can configure the cache to automatically refresh any recently accessed cache entry prior to its expiration.

Refresh-ahead can result in reduced latency vs read-through if the cache can accurately predict which items are likely to be needed in the future.

Disadvantage(s): refresh-ahead
  • Not accurately predicting which items are likely to be needed in the future can result in reduced performance than without refresh-ahead.

Disadvantage(s): cache

  • Need to maintain consistency between caches and the source of truth such as the database through cache invalidation.
  • Cache invalidation is a difficult problem, there is additional complexity associated with when to update the cache.
  • Need to make application changes such as adding Redis or memcached.

Source(s) and further reading

Asynchronism


Source: Intro to architecting systems for scale

Asynchronous workflows help reduce request times for expensive operations that would otherwise be performed in-line. They can also help by doing time-consuming work in advance, such as periodic aggregation of data.

Message queues

Message queues receive, hold, and deliver messages. If an operation is too slow to perform inline, you can use a message queue with the following workflow:

  • An application publishes a job to the queue, then notifies the user of job status
  • A worker picks up the job from the queue, processes it, then signals the job is complete

The user is not blocked and the job is processed in the background. During this time, the client might optionally do a small amount of processing to make it seem like the task has completed. For example, if posting a tweet, the tweet could be instantly posted to your timeline, but it could take some time before your tweet is actually delivered to all of your followers.

Redis is useful as a simple message broker but messages can be lost.

RabbitMQ is popular but requires you to adapt to the 'AMQP' protocol and manage your own nodes.

Amazon SQS is hosted but can have high latency and has the possibility of messages being delivered twice.

Task queues

Tasks queues receive tasks and their related data, runs them, then delivers their results. They can support scheduling and can be used to run computationally-intensive jobs in the background.

Celery has support for scheduling and primarily has python support.

Back pressure

If queues start to grow significantly, the queue size can become larger than memory, resulting in cache misses, disk reads, and even slower performance. Back pressure can help by limiting the queue size, thereby maintaining a high throughput rate and good response times for jobs already in the queue. Once the queue fills up, clients get a server busy or HTTP 503 status code to try again later. Clients can retry the request at a later time, perhaps with exponential backoff.

Disadvantage(s): asynchronism

  • Use cases such as inexpensive calculations and realtime workflows might be better suited for synchronous operations, as introducing queues can add delays and complexity.

Source(s) and further reading

Communication


Source: OSI 7 layer model

Hypertext transfer protocol (HTTP)

HTTP is a method for encoding and transporting data between a client and a server. It is a request/response protocol: clients issue requests and servers issue responses with relevant content and completion status info about the request. HTTP is self-contained, allowing requests and responses to flow through many intermediate routers and servers that perform load balancing, caching, encryption, and compression.

A basic HTTP request consists of a verb (method) and a resource (endpoint). Below are common HTTP verbs:

Verb Description Idempotent* Safe Cacheable
GET Reads a resource Yes Yes Yes
POST Creates a resource or trigger a process that handles data No No Yes if response contains freshness info
PUT Creates or replace a resource Yes No No
PATCH Partially updates a resource No No Yes if response contains freshness info
DELETE Deletes a resource Yes No No

*Can be called many times without different outcomes.

HTTP is an application layer protocol relying on lower-level protocols such as TCP and UDP.

Source(s) and further reading: HTTP

Transmission control protocol (TCP)


Source: How to make a multiplayer game

TCP is a connection-oriented protocol over an IP network. Connection is established and terminated using a handshake. All packets sent are guaranteed to reach the destination in the original order and without corruption through:

If the sender does not receive a correct response, it will resend the packets. If there are multiple timeouts, the connection is dropped. TCP also implements flow control and congestion control. These guarantees cause delays and generally result in less efficient transmission than UDP.

To ensure high throughput, web servers can keep a large number of TCP connections open, resulting in high memory usage. It can be expensive to have a large number of open connections between web server threads and say, a memcached server. Connection pooling can help in addition to switching to UDP where applicable.

TCP is useful for applications that require high reliability but are less time critical. Some examples include web servers, database info, SMTP, FTP, and SSH.

Use TCP over UDP when:

  • You need all of the data to arrive intact
  • You want to automatically make a best estimate use of the network throughput

User datagram protocol (UDP)


Source: How to make a multiplayer game

UDP is connectionless. Datagrams (analogous to packets) are guaranteed only at the datagram level. Datagrams might reach their destination out of order or not at all. UDP does not support congestion control. Without the guarantees that TCP support, UDP is generally more efficient.

UDP can broadcast, sending datagrams to all devices on the subnet. This is useful with DHCP because the client has not yet received an IP address, thus preventing a way for TCP to stream without the IP address.

UDP is less reliable but works well in real time use cases such as VoIP, video chat, streaming, and realtime multiplayer games.

Use UDP over TCP when:

  • You need the lowest latency
  • Late data is worse than loss of data
  • You want to implement your own error correction

Source(s) and further reading: TCP and UDP

Remote procedure call (RPC)


Source: Crack the system design interview

In an RPC, a client causes a procedure to execute on a different address space, usually a remote server. The procedure is coded as if it were a local procedure call, abstracting away the details of how to communicate with the server from the client program. Remote calls are usually slower and less reliable than local calls so it is helpful to distinguish RPC calls from local calls. Popular RPC frameworks include Protobuf, Thrift, and Avro.

RPC is a request-response protocol:

  • Client program - Calls the client stub procedure. The parameters are pushed onto the stack like a local procedure call.
  • Client stub procedure - Marshals (packs) procedure id and arguments into a request message.
  • Client communication module - OS sends the message from the client to the server.
  • Server communication module - OS passes the incoming packets to the server stub procedure.
  • Server stub procedure - Unmarshalls the results, calls the server procedure matching the procedure id and passes the given arguments.
  • The server response repeats the steps above in reverse order.

Sample RPC calls:

GET /someoperation?data=anId

POST /anotheroperation
{
  "data":"anId";
  "anotherdata": "another value"
}

RPC is focused on exposing behaviors. RPCs are often used for performance reasons with internal communications, as you can hand-craft native calls to better fit your use cases.

Choose a native library (aka SDK) when:

  • You know your target platform.
  • You want to control how your "logic" is accessed.
  • You want to control how error control happens off your library.
  • Performance and end user experience is your primary concern.

HTTP APIs following REST tend to be used more often for public APIs.

Disadvantage(s): RPC

  • RPC clients become tightly coupled to the service implementation.
  • A new API must be defined for every new operation or use case.
  • It can be difficult to debug RPC.
  • You might not be able to leverage existing technologies out of the box. For example, it might require additional effort to ensure RPC calls are properly cached on caching servers such as Squid.

Representational state transfer (REST)

REST is an architectural style enforcing a client/server model where the client acts on a set of resources managed by the server. The server provides a representation of resources and actions that can either manipulate or get a new representation of resources. All communication must be stateless and cacheable.

There are four qualities of a RESTful interface:

  • Identify resources (URI in HTTP) - use the same URI regardless of any operation.
  • Change with representations (Verbs in HTTP) - use verbs, headers, and body.
  • Self-descriptive error message (status response in HTTP) - Use status codes, don't reinvent the wheel.
  • HATEOAS (HTML interface for HTTP) - your web service should be fully accessible in a browser.

Sample REST calls:

GET /someresources/anId

PUT /someresources/anId
{"anotherdata": "another value"}

REST is focused on exposing data. It minimizes the coupling between client/server and is often used for public HTTP APIs. REST uses a more generic and uniform method of exposing resources through URIs, representation through headers, and actions through verbs such as GET, POST, PUT, DELETE, and PATCH. Being stateless, REST is great for horizontal scaling and partitioning.

Disadvantage(s): REST

  • With REST being focused on exposing data, it might not be a good fit if resources are not naturally organized or accessed in a simple hierarchy. For example, returning all updated records from the past hour matching a particular set of events is not easily expressed as a path. With REST, it is likely to be implemented with a combination of URI path, query parameters, and possibly the request body.
  • REST typically relies on a few verbs (GET, POST, PUT, DELETE, and PATCH) which sometimes doesn't fit your use case. For example, moving expired documents to the archive folder might not cleanly fit within these verbs.
  • Fetching complicated resources with nested hierarchies requires multiple round trips between the client and server to render single views, e.g. fetching content of a blog entry and the comments on that entry. For mobile applications operating in variable network conditions, these multiple roundtrips are highly undesirable.
  • Over time, more fields might be added to an API response and older clients will receive all new data fields, even those that they do not need, as a result, it bloats the payload size and leads to larger latencies.

RPC and REST calls comparison

Operation RPC REST
Signup POST /signup POST /persons
Resign POST /resign
{
"personid": "1234"
}
DELETE /persons/1234
Read a person GET /readPerson?personid=1234 GET /persons/1234
Read a persons items list GET /readUsersItemsList?personid=1234 GET /persons/1234/items
Add an item to a persons items POST /addItemToUsersItemsList
{
"personid": "1234";
"itemid": "456"
}
POST /persons/1234/items
{
"itemid": "456"
}
Update an item POST /modifyItem
{
"itemid": "456";
"key": "value"
}
PUT /items/456
{
"key": "value"
}
Delete an item POST /removeItem
{
"itemid": "456"
}
DELETE /items/456

Source: Do you really know why you prefer REST over RPC

Source(s) and further reading: REST and RPC

Security

This section could use some updates. Consider contributing!

Security is a broad topic. Unless you have considerable experience, a security background, or are applying for a position that requires knowledge of security, you probably won't need to know more than the basics:

  • Encrypt in transit and at rest.
  • Sanitize all user inputs or any input parameters exposed to user to prevent XSS and SQL injection.
  • Use parameterized queries to prevent SQL injection.
  • Use the principle of least privilege.

Source(s) and further reading

Appendix

You'll sometimes be asked to do 'back-of-the-envelope' estimates. For example, you might need to determine how long it will take to generate 100 image thumbnails from disk or how much memory a data structure will take. The Powers of two table and Latency numbers every programmer should know are handy references.

Powers of two table

Power           Exact Value         Approx Value        Bytes
---------------------------------------------------------------
7                             128
8                             256
10                           1024   1 thousand           1 KB
16                         65,536                       64 KB
20                      1,048,576   1 million            1 MB
30                  1,073,741,824   1 billion            1 GB
32                  4,294,967,296                        4 GB
40              1,099,511,627,776   1 trillion           1 TB

Source(s) and further reading

Latency numbers every programmer should know

Latency Comparison Numbers
--------------------------
L1 cache reference                           0.5 ns
Branch mispredict                            5   ns
L2 cache reference                           7   ns                      14x L1 cache
Mutex lock/unlock                           25   ns
Main memory reference                      100   ns                      20x L2 cache, 200x L1 cache
Compress 1K bytes with Zippy            10,000   ns       10 us
Send 1 KB bytes over 1 Gbps network     10,000   ns       10 us
Read 4 KB randomly from SSD*           150,000   ns      150 us          ~1GB/sec SSD
Read 1 MB sequentially from memory     250,000   ns      250 us
Round trip within same datacenter      500,000   ns      500 us
Read 1 MB sequentially from SSD*     1,000,000   ns    1,000 us    1 ms  ~1GB/sec SSD, 4X memory
HDD seek                            10,000,000   ns   10,000 us   10 ms  20x datacenter roundtrip
Read 1 MB sequentially from 1 Gbps  10,000,000   ns   10,000 us   10 ms  40x memory, 10X SSD
Read 1 MB sequentially from HDD     30,000,000   ns   30,000 us   30 ms 120x memory, 30X SSD
Send packet CA->Netherlands->CA    150,000,000   ns  150,000 us  150 ms

Notes
-----
1 ns = 10^-9 seconds
1 us = 10^-6 seconds = 1,000 ns
1 ms = 10^-3 seconds = 1,000 us = 1,000,000 ns

Handy metrics based on numbers above:

  • Read sequentially from HDD at 30 MB/s
  • Read sequentially from 1 Gbps Ethernet at 100 MB/s
  • Read sequentially from SSD at 1 GB/s
  • Read sequentially from main memory at 4 GB/s
  • 6-7 world-wide round trips per second
  • 2,000 round trips per second within a data center

Latency numbers visualized

Source(s) and further reading

Additional system design interview questions

Common system design interview questions, with links to resources on how to solve each.

Question Reference(s)
Design a file sync service like Dropbox youtube.com
Design a search engine like Google queue.acm.org
stackexchange.com
ardendertat.com
stanford.edu
Design a scalable web crawler like Google quora.com
Design Google docs code.google.com
neil.fraser.name
Design a key-value store like Redis slideshare.net
Design a cache system like Memcached slideshare.net
Design a recommendation system like Amazon's hulu.com
ijcai13.org
Design a tinyurl system like Bitly n00tc0d3r.blogspot.com
Design a chat app like WhatsApp highscalability.com
Design a picture sharing system like Instagram highscalability.com
highscalability.com
Design the Facebook news feed function quora.com
quora.com
slideshare.net
Design the Facebook timeline function facebook.com
highscalability.com
Design the Facebook chat function erlang-factory.com
facebook.com
Design a graph search function like Facebook's facebook.com
facebook.com
facebook.com
Design a content delivery network like CloudFlare figshare.com
Design a trending topic system like Twitter's michael-noll.com
snikolov .wordpress.com
Design a random ID generation system blog.twitter.com
github.com
Return the top k requests during a time interval cs.ucsb.edu
wpi.edu
Design a system that serves data from multiple data centers highscalability.com
Design an online multiplayer card game indieflashblog.com
buildnewgames.com
Design a garbage collection system stuffwithstuff.com
washington.edu
Design an API rate limiter https://stripe.com/blog/
Design a Stock Exchange (like NASDAQ or Binance) Jane Street
Golang Implementation
Go Implementation
Add a system design question Contribute

Real world architectures

Articles on how real world systems are designed.


Source: Twitter timelines at scale

Don't focus on nitty gritty details for the following articles, instead:

  • Identify shared principles, common technologies, and patterns within these articles
  • Study what problems are solved by each component, where it works, where it doesn't
  • Review the lessons learned
Type System Reference(s)
Data processing MapReduce - Distributed data processing from Google research.google.com
Data processing Spark - Distributed data processing from Databricks slideshare.net
Data processing Storm - Distributed data processing from Twitter slideshare.net
Data store Bigtable - Distributed column-oriented database from Google harvard.edu
Data store HBase - Open source implementation of Bigtable slideshare.net
Data store Cassandra - Distributed column-oriented database from Facebook slideshare.net
Data store DynamoDB - Document-oriented database from Amazon harvard.edu
Data store MongoDB - Document-oriented database slideshare.net
Data store Spanner - Globally-distributed database from Google research.google.com
Data store Memcached - Distributed memory caching system slideshare.net
Data store Redis - Distributed memory caching system with persistence and value types slideshare.net
File system Google File System (GFS) - Distributed file system research.google.com
File system Hadoop File System (HDFS) - Open source implementation of GFS apache.org
Misc Chubby - Lock service for loosely-coupled distributed systems from Google research.google.com
Misc Dapper - Distributed systems tracing infrastructure research.google.com
Misc Kafka - Pub/sub message queue from LinkedIn slideshare.net
Misc Zookeeper - Centralized infrastructure and services enabling synchronization slideshare.net
Add an architecture Contribute

Company architectures

Company Reference(s)
Amazon Amazon architecture
Cinchcast Producing 1,500 hours of audio every day
DataSift Realtime datamining At 120,000 tweets per second
Dropbox How we've scaled Dropbox
ESPN Operating At 100,000 duh nuh nuhs per second
Google Google architecture
Instagram 14 million users, terabytes of photos
What powers Instagram
Justin.tv Justin.Tv's live video broadcasting architecture
Facebook Scaling memcached at Facebook
TAO: Facebooks distributed data store for the social graph
Facebooks photo storage
How Facebook Live Streams To 800,000 Simultaneous Viewers
Flickr Flickr architecture
Mailbox From 0 to one million users in 6 weeks
Netflix A 360 Degree View Of The Entire Netflix Stack
Netflix: What Happens When You Press Play?
Pinterest From 0 To 10s of billions of page views a month
18 million visitors, 10x growth, 12 employees
Playfish 50 million monthly users and growing
PlentyOfFish PlentyOfFish architecture
Salesforce How they handle 1.3 billion transactions a day
Stack Overflow Stack Overflow architecture
TripAdvisor 40M visitors, 200M dynamic page views, 30TB data
Tumblr 15 billion page views a month
Twitter Making Twitter 10000 percent faster
Storing 250 million tweets a day using MySQL
150M active users, 300K QPS, a 22 MB/S firehose
Timelines at scale
Big and small data at Twitter
Operations at Twitter: scaling beyond 100 million users
How Twitter Handles 3,000 Images Per Second
Uber How Uber scales their real-time market platform
Lessons Learned From Scaling Uber To 2000 Engineers, 1000 Services, And 8000 Git Repositories
WhatsApp The WhatsApp architecture Facebook bought for $19 billion
YouTube YouTube scalability
YouTube architecture

Company engineering blogs

Architectures for companies you are interviewing with.

Questions you encounter might be from the same domain.

Source(s) and further reading

Looking to add a blog? To avoid duplicating work, consider adding your company blog to the following repo:

Under development

Interested in adding a section or helping complete one in-progress? Contribute!

  • Distributed computing with MapReduce
  • Consistent hashing
  • Scatter gather
  • Contribute

Credits

Credits and sources are provided throughout this repo.

Special thanks to:

Contact info

Feel free to contact me to discuss any issues, questions, or comments.

My contact info can be found on my GitHub page.

License

I am providing code and resources in this repository to you under an open source license. Because this is my personal repository, the license you receive to my code and resources is from me and not my employer (Facebook).

Copyright 2017 Donne Martin

Creative Commons Attribution 4.0 International License (CC BY 4.0)

http://creativecommons.org/licenses/by/4.0/
Description
No description provided
Readme 398 MiB
Languages
Python 98%
Shell 2%